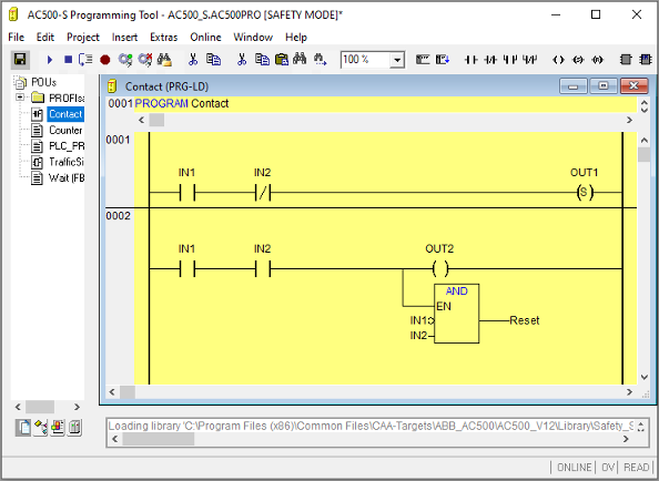
All editors for POUs consist of a declaration part and a body. These are separated by a screen divider.
The LD editor is a graphic editor. The most important commands are found in the context menu (right mouse button or <Ctrl>+<F10>).